Instance Verification Kit (IVK)
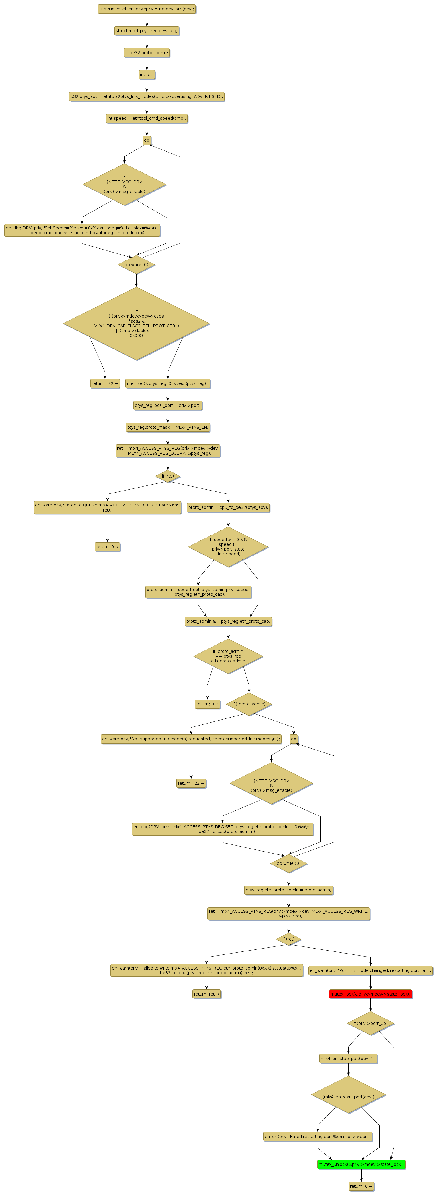
mutex lock @ [22117+36+/linux-3.19-rc1/drivers/net/ethernet/mellanox/mlx4/en_ethtool.c]
Instance Signature: state_lock
|
The Matching Pair Graph:
|
|
Function Name
|
Control Flow Graph (CFG)
|
Events Flow Graph (EFG)
|
Source Correspondence
|
|
mlx4_en_set_settings
|
|
|
[20257+20+/linux-3.19-rc1/drivers/net/ethernet/mellanox/mlx4/en_ethtool.c]
|